Energy Absolute (EA) focuses on clean energy innovation, developing renewable energy, batteries, and electric vehicles like commercial EVs, electric boats, charging stations, and advanced Li-ion batteries. Their technology, created by Thai experts, aims to drive sustainable social, economic, and environmental value.

0-2248-2488-92
 

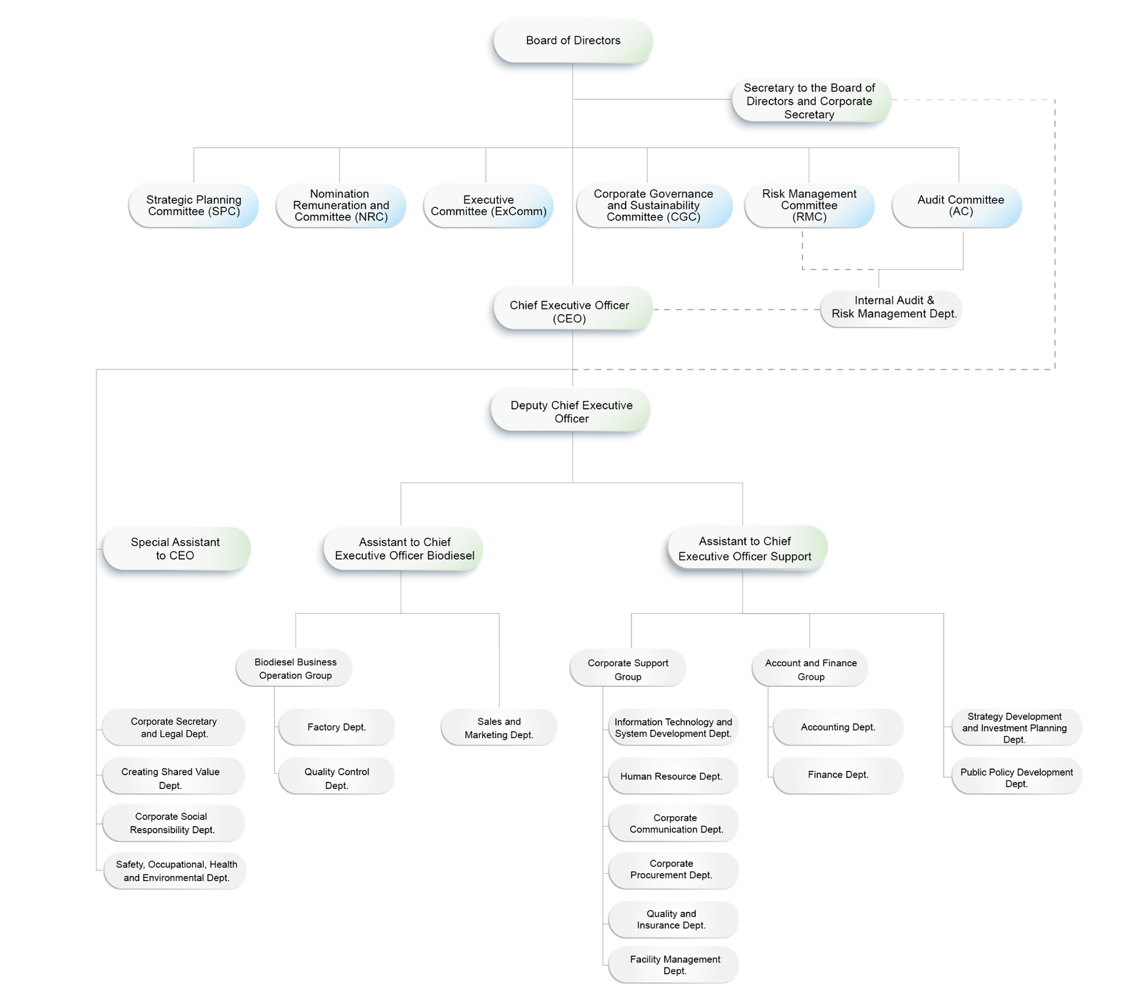
Organization Chart

Organization Chart

Energy Absolute Public Company Limited